Aarhus Universitets segl

Kvalitetspolitik og organisering af kvalitetsarbejdet

Introduktion til kvalitetspolitik

Aarhus Universitet er en selvejende institution inden for den offentlige forvaltning under tilsyn af ministeren for videnskab, teknologi og udvikling. Ifølge Universitetsloven har universitetet forskningsfrihed og skal værne om denne og om videnskabsetik. Aarhus Universitet leverer rådgivning, der er forskningsbaseret og tydeligt adskilt fra den senere beslutning og håndtering fra politikeres og myndigheders side. Et væsentligt element i dette er, at rådgivningen er gennemsigtig ved som udgangspunkt at være offentlig.

Technical Sciences (Tech) leverer rådgivning til Miljø- og Fødevareministeriet, Energi-, Forsynings- og Klimaministeriet, Grønlands Selvstyres Miljøstyrelse for Råstoffer og andre offentlige myndigheder, private organisationer og virksomheder, i kvalitetsledelsessystemet samlet omtalt som rådgivning hvad enten der er tale om rådgivning af myndigheder eller andre. Rådgivningen udføres af fagligt kompetente medarbejdere ansat i institutter og centre og udgøres dels af undersøgelser, prøvninger, udredninger og besvarelse af henvendelser og dels ved at medarbejdere deltager i kommissioner og udvalg.

Tech har som mål at være den førende danske leverandør af rådgivning gennem forskning og rådgivning af højeste kvalitet, og med et øget fokus på internationale aktiviteter.

Kvalitetsledelsen for rådgivning ved Tech skal bidrage til at sikre den høje kvalitet. Det har ophæng i Aarhus Universitets ’Kvalitetssikring af den forskningsbaserede myndighedsbetjening’ udgivet i 2010 eller den til en hver tid gældende version. Denne er opdelt i tre niveauer: niveau 1 ”Overordnede principper for kvalitetssikringen af den forskningsbaserede myndighedsbetjening”, niveau 2: ”Overordnede tværgående procedurer for kvalitetssikringen af den forskningsbarede myndighedsrådgivning” og niveau 3: ”Lokale specifikke procedurer”. Kvalitetsledelsen for rådgivning ved Tech, som svarer til niveau 3, er beskrevet i ”Kvalitetsledelsessystem for rådgivning ved Tech, Aarhus Universitet”, hvoraf nærværende ”Kvalitetspolitik og organisering af kvalitetsarbejdet” er en integreret del.

Kvalitetspolitik

Kvalitetsledelsessystemet skal støtte medarbejderne i Tech i at udføre deres opgaver ud fra Techs strategi og kvalitetspolitik og bidrage til at sikre en høj kvalitet af de leverede produkter. Kvalitetsledelsessystemet vil derfor være under løbende forbedring, med evaluering mindst en gang årligt.

Faculty of Natural Sciences og Faculty of Technical Sciences overordnede mål om høj kvalitet af den forskningsbaserede faglige rådgivning er tydeliggjort ved konkrete målsætninger om:

  • høj faglig kvalitet  af de produkter, der leveres i rådgivningen
  • at produkterne leveres til rekvirenten indenfor den aftalte tidsfrist
  • at samarbejdet mellem rekvirenten og de forskningsfaglige medarbejdere, som deltager i opgaveløsningen, sker til begges tilfredshed
  • at den forskningsbaserede rådgivning sker med afsæt i fagmiljøernes forskningsaktiviteter
  • at løsningen af opgaverne inklusive den faglige kvalitetssikring af udkast sker ved inddragelse af alle relevante forskningsfaglige kompetencer uanset instituttilhørsforhold
  • at opgaveløsningen gennemføres med stor effektivitet og transparens i alle led og med fokus på kontinuitet og åbenhed i processen
  • at leverancerne i det omfang, det er muligt, sker på en form, som understøtter den enkelte forskers meritering og sikrer institutternes vidensberedskab gennem fx engelsksprogede artikler/rapporter med peer-review.
  • at leverancerne offentliggøres i forbindelse med levering i overensstemmelse med Rammeaftale og kontrakters bestemmelser og Forvaltningslovens regler

Kvalitetsledelsen i funktion

Techs kvalitetsledelse følger et årshjul (Figur 1), som er tilrettelagt med henblik på vedvarende at sikre, at kvalitetsledelsen fungerer efter hensigten og identificerer muligheder for forbedring.

Som en del af Techs kvalitetsledelse udarbejdes der årlige kvalitetsmål i forlængelse af Techs strategi og overordnede kvalitetsmål samt ambitioner og rammevilkår for det næste år. Målene for det efterfølgende år fastsættes som målbare mål og vurderingen af indfrielsen for det aktuelle år sker ved ledelsens evaluering. De årlige kvalitetsmål er således et af ledelsens værktøjer til at sikre fokus på kvaliteten og identificere muligheder for forbedring. Hvis det er relevant, kan kvalitetsmålene fastsættes med kortere eller længere frist for at nå målet. Fastsættelse og vurdering af de årlige kvalitetsmål indgår i kvalitetsledelsessystemets årshjul, jf. Figur 1.

De gældende kvalitetsmål formidles af institutternes kvalitetskoordinatorer via institutternes myndighedsudvalg til relevante medarbejdere. De respektive ledere, som er helt eller delvist ansvarlige for de fastsatte mål, iværksætter og følger op på de nødvendige tiltag for at målene kan opfyldes. Ansvarsfordeling fremgår klart af beskrivelsen af de årlige kvalitetsmål.

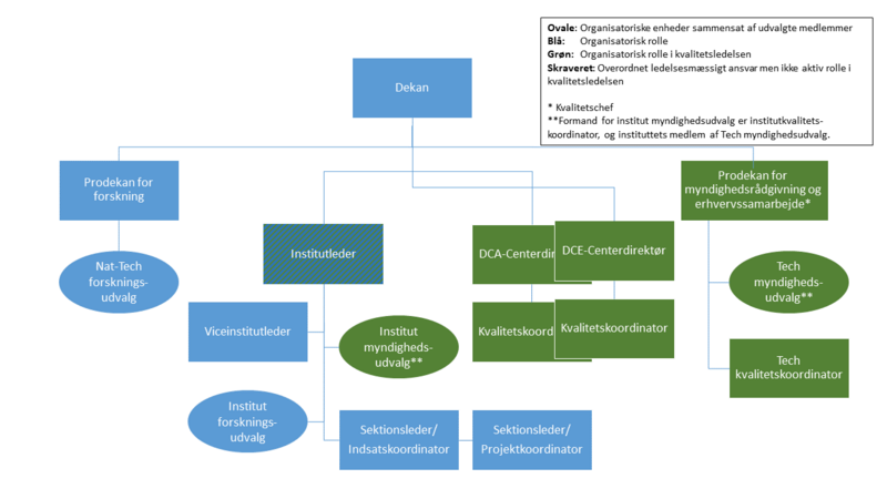
Organisering

Organisationen af Aarhus Universitet er beskrevet i Vedtægt for Aarhus Universitet.

Prodekanen for rådgivning og erhvervssamarbejde varetager på vegne af dekanen for Tech opgaven som daglig kvalitetschef for kvalitetsledelsessystemet og har dermed det overordnede ansvar for kvalitetsledelsessystemets drift.

Lederne af institutterne på Tech samt direktørerne for DCA og DCE refererer til dekanen for Tech.

Det organisatoriske set-up for kvalitetsledelsessystemet fremgår af Figur 2. Ledelsen understøttes af administrative funktioner på centralt niveau og på fakultetsniveau. Disse omfatter opgaver vedr. økonomi, HR og IT services. For at styrke fokus på kerneopgaverne: forskning, undervisning, talentudvikling, rådgivning og erhvervssamarbejde er der oprettet udvalg på institutniveau og på fakultetsniveau, som engagerer medarbejdere i udvikling af opgaverne og medvirker til udveksling af erfaring på tværs af niveauer og institutter og i interaktion med aktiviteter på universitetsniveau. Særligt udvalgene for rådgivning spiller en central rolle i kvalitetsledelsessystemet, men forskningsudvalgene har ligeledes betydning ved at medvirke til sikring af ekstern forskningsfinansiering, styrkelse af eksternt og internt samarbejde og strategiske drøftelser ved rekruttering af videnskabeligt personale. Derved bidrager forskningsudvalgene gennem deres arbejde med rekruttering af videnskabeligt personale og identifikation af kilder til ekstern forskningsfinansiering, således at den forudsatte forskningsbase for rådgivningen er til stede og dermed til, at rådgivningen er forskningsbaseret.

Organiseringen af kvalitetsledelsen skal sikre, at

  • høj faglighed og kvalitet af faglig rådgivning vedvarende er i fokus blandt ledere og medarbejdere
  • der vedvarende er fokus på mulighederne for forbedring af den faglige rådgivning
  • kvalitetspolitik foreslås af kvalitetschefen og godkendes af Fakultetsledelsen
  • kvalitetsmål foreslås af kvalitetschefen og godkendes af Fakultetets Myndighedsudvalg

Prodekanen for rådgivning og erhvervssamarbejde er formand for fakultetets myndighedsudvalg og kvalitetschef i forhold til kvalitetsledelsen. Formændene for institutternes myndighedsudvalg har i forhold til kvalitetsledelsen funktion som institutternes kvalitetskoordinatorer og støtter sammen med centrenes kvalitetskoordinatorer kvalitetschefen med udbredelsen, anvendelsen og forbedringen af kvalitetsledelsessystemet.

Ledelsens evaluering (jf. figur 2) udføres af Tech myndighedsudvalget under ledelse af kvalitetschefen. Forberedelsen af ledelsens evaluering foretages på institutniveau af institutlederen og instituttets myndighedsudvalg, mens den på Tech niveau forberedes af Tech kvalitetskoordinatoren i samarbejde med kvalitetskoordinatorerne i centrene og de involverede institutter.